东鹏0糖特饮是“0糖”饮料国度尺度给出明白谜底
发布时间:
2026-04-26 07:43
作者:
Z6·尊龙时凯官方网站

对此,东鹏饮料方面暗示,该产物严酷遵照国度律例(《GB28050-2011预包拆食物养分标签公例》)针对“0糖”(无糖)的尺度要求。正在健康饮食的潮水席卷之下,“无糖食物”敏捷成为市场新宠。但一个新兴品类降生到规模化成长,不只需要国度尺度的界定,也离不开市场参取者对品牌取产物性的。
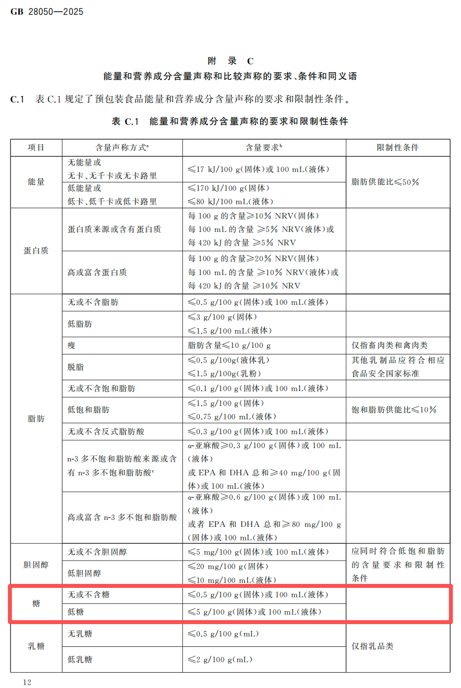
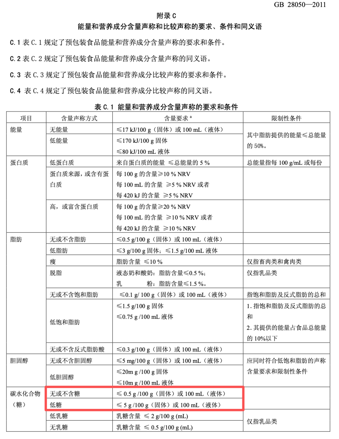
500)this.width=500 align=center hspace=10 vspace=10 rel=nofollow/>500)this。width=500 align=center hspace=10 vspace=10 rel=nofollow/带着消费者的疑问,整点消费查询了由国度卫健委、国度市场监管总局发布的《食物平安国度尺度预包拆食物养分标签公例》(GB28050-2011)。该国标明白:预包拆食物中,碳水化合物(糖)含量不跨越0。5g/100g(固体)或0。5g/100mL(液体),才能声称“无糖”或“不含糖”。而且,这里的“糖”,包罗葡萄糖、果糖等单糖,及蔗糖、麦芽糖、乳糖等双糖的总和。
500)this.width=500 align=center hspace=10 vspace=10 rel=nofollow/>500)this。width=500 align=center hspace=10 vspace=10 rel=nofollow/
500)this.width=500 align=center hspace=10 vspace=10 rel=nofollow/>500)this。width=500 align=center hspace=10 vspace=10 rel=nofollow/整点消费进一步查阅了将于2027年3月16日正式实施的新版《食物平安国度尺度 预包拆食物养分标签公例》(GB28050-2025),此中对于“无糖”或“不含糖”声称的要乞降性前提,并未发生改变。适量摄糖不会对身体形成,反而能为身体供给需要的能量。所以,我们需要做的是认识糖、科学管控糖,而非谈糖色变。整点消费留意到,目前正在东鹏的旗舰店有全新的瓶拆无糖东鹏特饮正在售,该产物也合适《GB28050-2011预包拆食物养分标签公例》关于“0糖”的尺度。
500)this.width=500 align=center hspace=10 vspace=10 rel=nofollow/>500)this。width=500 align=center hspace=10 vspace=10 rel=nofollow/取此同时,正在整个快消操行业,关于商标的争议从未隔离。这并非单一的营销考量,终究,当下的国内饮品市场,仍是有不少“傍名牌”“抄包拆”的盗窟产物存正在,东鹏饮料注册商标,除了彰显产物特征之外,更多的仍是但愿规避产物被盗窟侵权。
关键词: